跳到主要內容區
您的瀏覽器不支援JavaScript功能,若網頁功能無法正常使用時,請開啟瀏覽器JavaScript狀態
國立臺北商業大學 體育室
Menu
認識體育室
師資陣容
專任教師
兼任教師
行政團隊
課程規劃
法令規章
統計資料
回校首頁
回首頁
首頁
(桃園)活動資訊
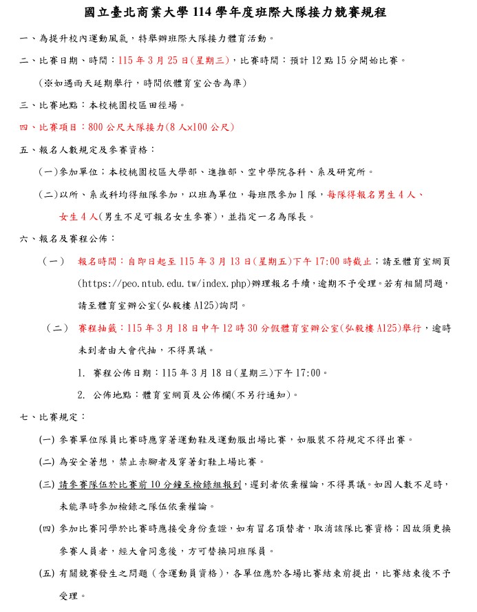
【公告】(桃園校區)114學年度班際大隊接力競賽~即日起至03/18止 進行報名!!
國立臺北商業大學114學年度班際大隊接力競賽報名網址:
https://forms.gle/ofPZRVFet7f4wWVy6
瀏覽數:
登入成功
Close (Esc)
Share
Toggle fullscreen
Zoom in/out
Previous (arrow left)
Next (arrow right)